تأسس مصنع لمسة ابداع للصناعة في عام 2013 في المملكة العربية السعودية، وهي متخصصة في توريد المواد الخام وتصنيع منتجات العناية الشخصية. مصنع لمسة إبداع متخصص في تصنيع مواد التجميل والعناية ومنتجات النظافة بكوادر سعودية مدربة و لهذا تم انشاء متجر لمسه إبداع ليصبح بين ايديكم حتى يكون بيننا تواصل دائم. نحن نقدم مجموعة واسعة من الخدمات بما في ذلك عقود التصنيع وحلول إدارة المخزون، بالإضافة إلى منصة للتعليم الإلكتروني
ما يقدمه مصنع لمسة ابداع

الخدمات المعلوماتية والتجارة الإلكترونية

حلول التخزين
يشمل هذا النظام جميع مراحل عملية الطلب والإدارة اللوجستيه، حيث يوفر رحلة سلسة للمنتجات من مرحلة التخزين وصولاً إلى مرحلة الشحن. يتميز هذا النظام بخاصية نقل فعّالة وسريعة للمنتجات وذلك بفضل استخدام نظام متقدم لإدارة المستودعات، مما يضمن تنفيذ هذه العملية بكفاءة وجودة عالية.

خدمات البحث والتطوير
يسرنا ان نقدم إليكم حلاً فريداً ومتقدماً في مجال البحث وتطوير منتجات العناية والجمال، الذي صُمم بعناية ليفتح آفاقاً جديدة في عالم مستحضرات التجميل. استعدوا لاستكشاف عالم مليء بالإبداع والتميز العلمي، حيث يُسهم في تطوير منتجات فريدة وذات جودة عالية

تصنيع تحت العلامة التجارية الخاصة
نحن هنا لدعمك في بناء علامتك التجارية الفريدة وتطوير خط منتجاتك بشكل شامل، بما في ذلك التعبئة والتغليف و تقديم الدعم الفني اللازم. و التركيز على تحقيق أعلى مستويات الجودة والامتثال الكامل للوائح والمعايير الصناعية، نسعى جاهدين لتقديم تجربة استثنائية تلبي توقعاتك
نوفر لك الدعم المناسب
التعبئة والتغليف
نقدم لك تصميمًا وتغليفًا مخصصًا للمنتج وفقًا لمتطلباتك
الصيغ
تركيبات فريدة تمامًا مصممة خصيصًا لعلامتك التجارية فقط
التصنيع
علامتك الخاصة
المساعدة في تسريع عملية تسجيل علامتك التجارية لتسهيل دخولك إلى السوق
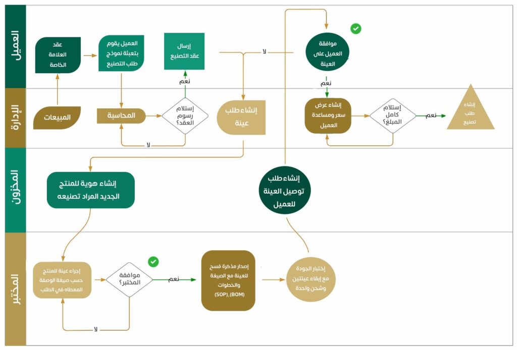
مراحل تصنيع المنتج
مع عملائنا خطوة بخطوة في رحلة صناعة المنتج، بداية من طلب الاستشارة، مرورًا بكافة مراحل التصنيع، وانتهاءً بالتعبئة والتغليف - كل ذلك تحت سقف واحد.
التخطيط والتصميم
نبدأ بتحليل الفكرة وتحديد المواصفات، مع تصميم المنتج بشكل متكامل.
تجهيز العينات
نقوم بإنتاج عيّنات أولية لاختبار الجودة والتأكد من تطابق المواصفات مع رؤية العميل.
الإنتاج والتغليف
ننتقل لمرحلة التصنيع الكمي والتغليف باحترافية، وفق أعلى معايير الجودة والسلامة.
- اعداد الطلب
- مراجعة الطلب
- تجهيز العينات
- بدء الإنتاج
- التسليم النهائي
منتجاتنا من المواد الخام
كاربوبول (Carbopol) 100جرام
حبيبات صنفرة سيليكا (Silica)
لون شوكلاته 100جرام
لون برتقالي 100جرام
لون الورد الصناعي 100جرام
لون النيله الزرقاء 100جرام
لون العكر الفاسي 100جرام
لون ازرق فاتح 100جرام
تعرف على خدماتنا المبتكرة
نقوم بتصنيع وإنتاج المنتجات من الصفر بتركيبات فريدة تمامًا مصممة خصيصًا لك فقط وتكون جاهزة لإعادة البيع تحت علامتك التجارية الخاصة

تتيح هذه الخدمة للعميل (الشركات المصنعة الأخرى) استخدام منشآتنا الخاصة بالتعبئة والتغليف و وضع العلامات التجارية بالإضافة إلى امكانية استخدام معدات المختبر لإجراء اختبار الأحياء المجهرية والاختبار الكيميائي والاختبار الفيزيائي واختبار ثبات المنتج

نحن هنا لدعمك في بناء علامتك التجارية الفريدة وتطوير خط منتجاتك بشكل شامل، بما في ذلك التعبئة والتغليف و تقديم الدعم الفني اللازم. و التركيز على تحقيق أعلى مستويات الجودة والامتثال الكامل للوائح والمعايير الصناعية، نسعى جاهدين لتقديم تجربة استثنائية تلبي توقعاتك
خدمة تمكّنك من التواصل مع الكيميائي المؤهل لدينا ، سواء كنت بحاجة إلى مساعدة في التركيبات الكيميائية المعقدة ، أو لديك إستفسار عن العمليات المختبرية ، أو تحتاج الى التوجيه لإختيار المواد الصحيحة ، نقدم لك هذه الخدمة لتلبية احتياجاتك الكيميائية بكل مهنية ودقة، وتوفير الحلول والاجابات لأسئلتك.
الشركات
صناعة المنتج من الصفر
- التصنيع من الصفر
- تعبئة وتغليف المنتج ( حسب الحد الأدنى )
- تسجيل وترخيص المنتج ( منصة طمني )
- مراقبة الجودة وتوثيق الإنتاج وتخزين العينات وتخزين المراجع سحابيا
- شهادة تحليل ونشرة سلامة المنتج ( اختبارات مجهرية )
- تسجيل الباركود في مركز الترقيم السعودي
- شهادة المنشأ للتصدير فقط
- ادارة المخزون عبر نقطة بيع ( متجر الكتروني ) *اختياري
- مساحة تخزين واقعية *اختياري
- احتساب رسوم على المتطلبات الأخرى ان وجد بشكل منفصل
المتطلبات
- سجل تجاري ساري المفعول سعودي او اجنبي
- شهادة القيمة المضافة ان وجد
- حساب بنكي وخطاب يوضح رقم الايبان ان وجد
- علامة تجارية مسجلة لدى الهيئة السعودية للملكية الفكرية إن وجد
الأفراد
صناعة المنتج من الصفر
- التصنيع من الصفر
- تعبئة وتغليف المنتج ( حسب الحد الأدنى )
- تسجيل وترخيص المنتج ( منصة طمني )
- مراقبة الجودة وتوثيق الإنتاج وتخزين العينات وتخزين المراجع سحابيا
- شهادة تحليل ونشرة سلامة المواد ( اختبارات مجهرية )
- تسجيل الباركود في مركز الترقيم السعودي
- شهادة المنشأ للتصدير فقط
- ادارة المخزون عبر نقطة بيع ( متجر الكتروني ) *الزامي
- مساحة تخزين واقعية *الزامي
- احتساب رسوم على المتطلبات الأخرى ان وجد بشكل منفصل
المتطلبات
- الهوية الوطنية
- شهادة العمل الحر
- حساب بنكي وخطاب يوضح رقم الايبان
- علامة تجارية مسجلة لدى الهيئة السعودية للملكية الفكرية إن وجد
تحتاج إلى تصنيع وتعبئة وتغليف ؟
هل لديك تحدي أو فكرة؟
